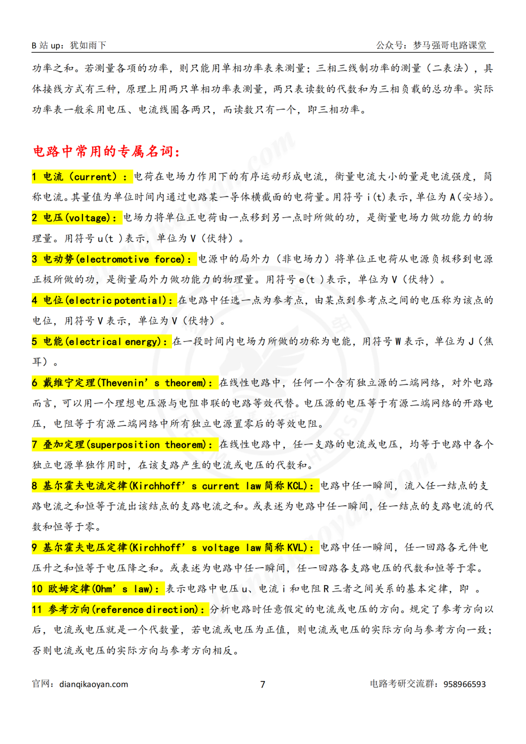
大家好,我是梦马强哥(b站up:犹如雨下)。虽然今年咱们没有复试课,但我们还有一批26考研的学员,所以今年梦马还是为大家整理了一些专业课相关的高频复试面试问答汇总。大家可以参考学习一下。
另外多说一句,欢迎26的同学们多多推荐强哥的课,今年27全程班已经上线了!谢过大家伙儿!
![图片[1]-【持续更新】基本电路分析复试高频问题汇总-电气考研](https://www.dianqikaoyan.com/wp-content/uploads/2026/01/frc-a1a2dfe4f03bab5d15b597478c36e69b.jpeg)
使用方法:
②再看这份复试高频问题汇总,能理解的就理解,不能理解的,直接背下来!
评论区告诉我想看哪门,优先更新,全部免费放送!
扣扣搜搜的事儿咱不干,强哥实力宠粉
👇👇👇
PDF领取,公众号后台回复:复试问答
![图片[2]-【持续更新】基本电路分析复试高频问题汇总-电气考研](https://www.dianqikaoyan.com/wp-content/uploads/2026/01/frc-ff07fee394341e5e9f523a0dd4f7bb92.png)
![图片[3]-【持续更新】基本电路分析复试高频问题汇总-电气考研](https://www.dianqikaoyan.com/wp-content/uploads/2026/01/frc-0e8a423e6a51de94aff3b5f48c537526.png)
![图片[4]-【持续更新】基本电路分析复试高频问题汇总-电气考研](https://www.dianqikaoyan.com/wp-content/uploads/2026/01/frc-4ded9b4e193a5dc76d3548d03278be4c.png)
![图片[5]-【持续更新】基本电路分析复试高频问题汇总-电气考研](https://www.dianqikaoyan.com/wp-content/uploads/2026/01/frc-3d29a55d2d6bb985870794feaef42f50.png)
![图片[6]-【持续更新】基本电路分析复试高频问题汇总-电气考研](https://www.dianqikaoyan.com/wp-content/uploads/2026/01/frc-f149fc049f535314851873c09c5dda28.png)
![图片[7]-【持续更新】基本电路分析复试高频问题汇总-电气考研](https://www.dianqikaoyan.com/wp-content/uploads/2026/01/frc-8a6000d7604c032a879b866197e41de4.png)
![图片[8]-【持续更新】基本电路分析复试高频问题汇总-电气考研](https://www.dianqikaoyan.com/wp-content/uploads/2026/01/frc-09f3ab8e698882feb9e75e89a1540273.png)
![图片[9]-【持续更新】基本电路分析复试高频问题汇总-电气考研](https://www.dianqikaoyan.com/wp-content/uploads/2026/01/frc-643053514b65cec9222d09b13f62d07e.png)
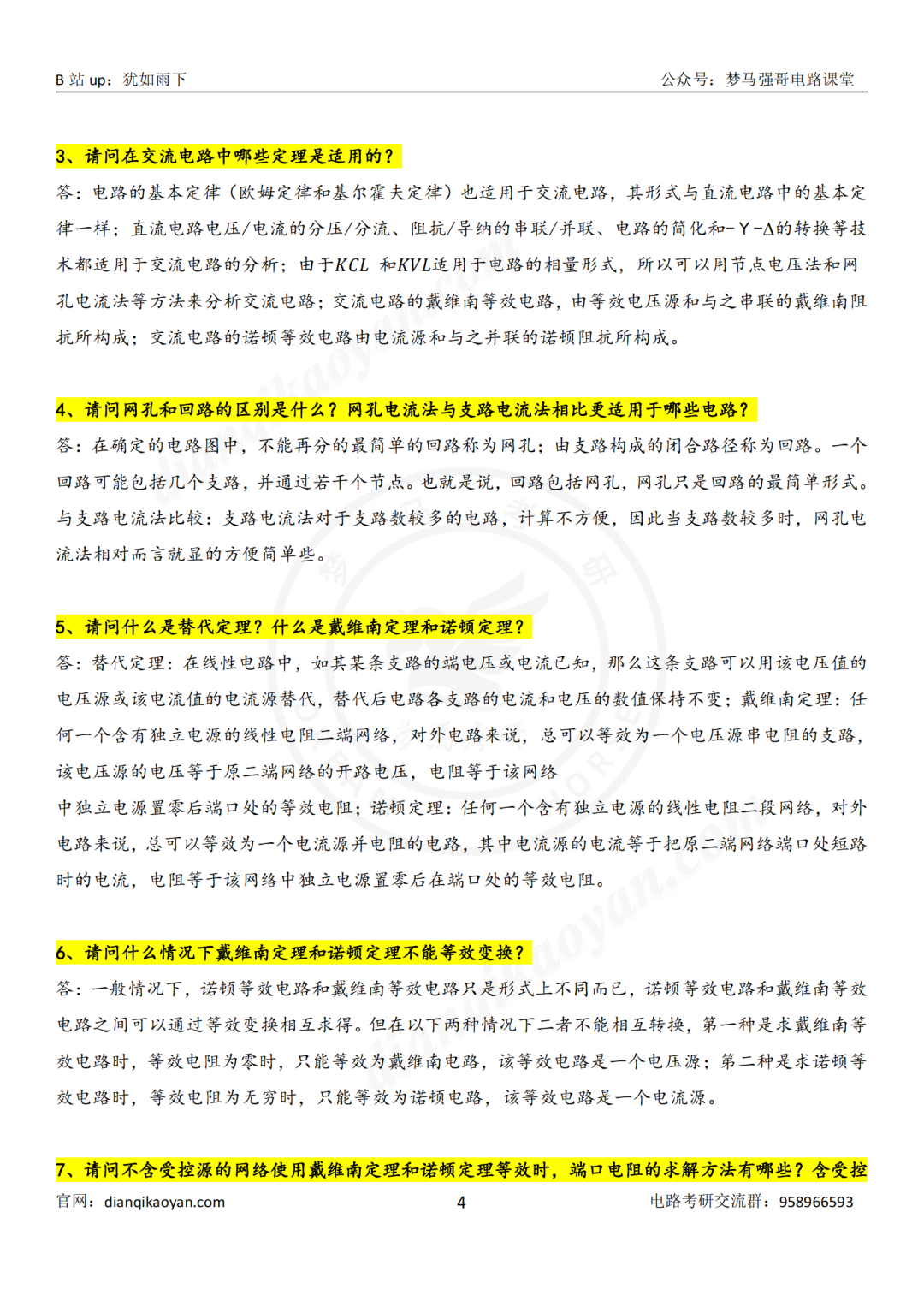
篇幅有限,PDF领取
公众号后台回复:复试问答
祝大家顺利上岸!
我后续会持续更新复试高频问题、调剂信息、择校分析等对大家有用的信息,所以请多多关注我~
电路学习交流群:958966593,群内会不定期上传各种电路干货资料,欢迎大家进群交流学习!
![图片[10]-【持续更新】基本电路分析复试高频问题汇总-电气考研](https://www.dianqikaoyan.com/wp-content/uploads/2026/01/frc-1ba81f0f246c6e6bb6be9b2aca7f06a5.jpg)
© 版权声明
文章版权归作者所有,未经允许请勿转载。
THE END













暂无评论内容